Overview
This article presents ten key benefits of supply chain agility that are instrumental in the success of distributors. These advantages include:
- Improved customer satisfaction
- Cost reduction
- Enhanced risk management
Each benefit is substantiated by examples and insights into how agile practices, empowered by technologies such as 10X ERP, enable distributors to respond swiftly to market fluctuations, optimize their operations, and sustain competitiveness in an ever-evolving environment. By understanding these benefits, distributors can take strategic actions to enhance their agility and overall performance.
Introduction
Supply chain agility has emerged as a cornerstone for distributors striving for success in an increasingly complex market landscape. By embracing agile practices, businesses can significantly enhance their operational efficiency, responsiveness to customer demands, and overall competitiveness. However, the journey towards achieving this agility is fraught with challenges.
How can distributors effectively leverage real-time data and innovative technologies to navigate these complexities and unlock the full potential of their supply chains? This article delves into ten key benefits of supply chain agility, revealing how it can transform distribution operations and foster enduring customer relationships.
10X ERP: Real-Time Data Processing for Enhanced Supply Chain Agility
10X ERP harnesses the power of cloud technology to facilitate real-time data processing, empowering distributors to make immediate adjustments in response to customer orders and market fluctuations. This capability significantly enhances supply chain agility, enabling businesses to react swiftly to changes, which in turn improves overall operational efficiency and customer satisfaction. With features such as flexible user permissions, a comprehensive audit trail, and built-in reporting, stakeholders are equipped to make promptly.
For example, when a sudden spike in demand arises, 10X ERP enables rapid inventory adjustments through customizable attributes and robust cross-referencing. This ensures that stock levels align with customer needs without delay, which enhances supply chain agility and positions businesses to thrive in dynamic market conditions. By integrating these advanced functionalities, 10X ERP not only streamlines operations but also fosters a proactive approach to inventory management.

Improved Customer Satisfaction: A Key Benefit of Supply Chain Agility
Supply chain agility in the logistics network empowers distributors to respond swiftly to customer demands, which significantly enhances satisfaction levels. By quickly adapting to fluctuations in order volume or product availability, businesses can ensure timely deliveries and maintain high service standards through improved supply chain agility. Agile logistics networks, for instance, employ flexible transportation solutions that accommodate last-minute adjustments, thereby enhancing supply chain agility and fostering customer loyalty.
Research indicates that businesses with optimized logistics can reduce costs and improve service standards, with satisfied customers generating 2.6 times more revenue than those who are merely content. Moreover, effective warehouse visibility, as offered by 10X ERP’s cloud-based solutions, enables businesses to monitor inventory in real-time. This capability supports proactive decision-making, minimizing delays and enhancing responsiveness to customer needs.
This multifaceted approach not only but also lays a robust foundation for enduring customer relationships. Case studies, such as ‘Streamlining Warehouse Management for Agility,’ exemplify the crucial role of effective warehouse management in supporting supply chain agility, further substantiating the assertion regarding agility’s impact on customer satisfaction.

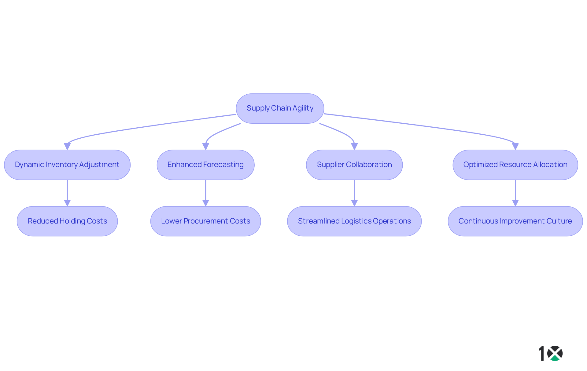
Cost Reduction: How Supply Chain Agility Lowers Operational Expenses
Supply chain agility plays a pivotal role in cost reduction by minimizing waste and optimizing resource allocation. Agile systems, such as those provided by 10X ERP, empower distributors to dynamically adjust inventory levels based on real-time demand. This capability effectively reduces excess stock and the associated . For instance, companies implementing agile inventory management practices through 10X ERP can experience a significant decrease in inventory holding costs, maintaining only what is essential to meet customer needs.
Furthermore, enhanced forecasting accuracy and improved collaboration with suppliers—facilitated by 10X ERP’s real-time data processing capabilities—further drive down procurement costs and streamline logistics operations. This not only results in a more cost-effective operation but also cultivates a culture of continuous improvement. Industry analysts emphasize that optimizing resource allocation in distribution is crucial for maintaining competitiveness in today’s market.
As nimble logistics networks evolve, they not only lower operational costs but also contribute to supply chain agility, enabling distributors to respond swiftly to market shifts, ensuring long-term viability and profitability. Moreover, with significant logistical disruptions occurring approximately every 3.7 years, the necessity of flexible networks in mitigating risks associated with interruptions becomes evident.

Increased Flexibility: Adapting Production and Distribution with Agility
Enhanced adaptability in production and distribution processes stands out as a significant advantage of supply chain agility. Distributors possess the capability for supply chain agility, allowing them to swiftly pivot their operations in response to evolving consumer preferences or unforeseen disruptions. For instance, when a particular product surges in popularity, flexible logistics enable rapid increases in production and adjustments to distribution strategies to meet the heightened demand. This responsiveness is crucial for ensuring supply chain agility and maintaining competitiveness in the market.
By leveraging [10X ERP‘s innovative cloud-based solutions](https://10xerp.com), distributors can further amplify their agility. These solutions facilitate and seamless integrations, optimizing operations and enabling prompt responses to market fluctuations.

Enhanced Risk Management: Navigating Uncertainties with Supply Chain Agility
Agile networks excel in managing risks associated with market fluctuations, supplier disruptions, and various uncertainties, which contributes to improved supply chain agility. By adopting flexible strategies and fostering robust communication with suppliers, businesses can enhance their supply chain agility to swiftly adapt to evolving conditions. For instance, when a primary provider encounters a disruption, a flexible system can quickly identify alternative vendors or adjust production timelines to mitigate impacts, thereby enhancing overall resilience. This adaptability contributes to supply chain agility, minimizing downtime and ensuring uninterrupted operations, which allows companies to maintain their competitive edge even in challenging environments.
With 10X ERP, operations managers can leverage features such as SKU-level lot/serial tracking and automated allocation rules, which directly enhance efficiency by ensuring across multiple warehouse locations. This capability facilitates seamless transfers between warehouses and the creation of shipments from alternative locations when stock is low, effectively managing disruptions. Moreover, the user-focused design of 10X ERP streamlines item configuration and choice, enabling teams to make informed decisions swiftly, thereby strengthening the supply chain agility and resilience of the logistics network.

Improved Supply Chain Visibility: Making Informed Decisions with Agility
Enhanced clarity throughout the logistics network is a significant advantage of implementing agile practices, especially through the supply chain agility provided by 10X ERP. With its cloud-based solution, distributors can harness real-time tracking and data analytics, gaining critical insights into:
- Inventory levels
- Order statuses
- Supplier performance
This transparency, driven by 10X ERP’s seamless integrations and lightning-fast performance, empowers organizations to make informed decisions and proactively manage potential issues. For instance, when a delay is detected in the logistics network, companies can promptly implement corrective measures using the comprehensive tools provided by 10X ERP, minimizing disruptions and maintaining service standards.

Collaboration and Teamwork: Building Stronger Relationships for Agility
Collaboration and teamwork are essential for cultivating supply chain agility within an agile logistics network. By forging strong relationships with suppliers, logistics partners, and internal teams, businesses can significantly enhance communication and streamline operations. Engaging in collaborative planning sessions, for example, allows stakeholders to synchronize production schedules with demand forecasts. This alignment fosters supply chain agility, enabling to market fluctuations and thereby reducing risks related to distribution disruptions. Furthermore, it fosters a culture of continuous improvement, a principle championed by Michael McCormack, our co-founder and COO at 10X ERP. His extensive expertise in ERP systems reinforces our commitment to developing superior software solutions that facilitate collaboration.
Companies that prioritize teamwork are better equipped to navigate challenges and optimize processes, enhancing customer satisfaction and demonstrating supply chain agility, which positions them for success in a competitive landscape. Moreover, leveraging advanced technologies such as data analytics and automation significantly boosts collaboration. These tools enable real-time decision-making and enhance overall logistics efficiency, which remains a key focus of 10X ERP’s innovative solutions. In today’s dynamic environment, embracing collaboration is not just beneficial; it is imperative for sustained success.

Innovation Facilitation: Driving Competitive Advantage through Agility
Agile logistics networks are crucial for enhancing supply chain agility, allowing companies to swiftly test and implement new concepts. This adaptability enhances supply chain agility, allowing organizations to experiment with products, services, or operational strategies without facing significant delays. For instance, businesses can quickly prototype and launch new product lines in response to emerging market trends, effectively seizing opportunities and sustaining a competitive advantage.
10X ERP’s cloud-based solutions and real-time data processing capabilities significantly enhance this agility, enabling organizations to make informed decisions rapidly. Industry leaders assert that supply chain agility not only improves responsiveness but also has a substantial influence on new product development timelines. By optimizing processes, companies can improve supply chain agility through agile logistics, reducing time-to-market and allowing them to introduce innovations more swiftly than their competitors. This strategic advantage is essential for maintaining supply chain agility in today’s fast-paced environment, where the ability to pivot quickly can dictate market leadership.
Moreover, case studies such as ‘Avoiding Delays When Scaling Manufacturing Assembly Lines’ illustrate how , leading to efficient rollouts and minimizing delays, thereby reinforcing the value of agility in achieving operational success.

Operational Efficiency: Streamlining Processes with Supply Chain Agility
Operational efficiency is markedly enhanced through supply chain agility. By streamlining processes and eliminating bottlenecks, businesses can enhance supply chain agility, effectively reducing lead times and boosting productivity.
For example, agile logistics can implement just-in-time inventory methods, ensuring that materials arrive precisely when needed, which minimizes waste and optimizes resource utilization. This efficiency not only lowers costs but also significantly , allowing the company to meet customer demands promptly.
Moreover, by leveraging the user-centric features of 10X ERP’s cloud-based solutions, organizations can further bolster supply chain agility, enabling rapid adaptation to fluctuating market conditions while simultaneously enhancing the overall user experience.

Strategic Advantage in E-commerce: Leveraging Supply Chain Agility
In the e-commerce sector, supply chain agility serves as a crucial strategic advantage, enabling companies to swiftly adapt to shifting consumer preferences and dynamic market conditions. By implementing flexible fulfillment strategies such as drop shipping and on-demand production, businesses can rapidly adjust inventory levels and streamline order processing. This enhanced responsiveness not only elevates customer satisfaction but also positions companies to capitalize on emerging trends and opportunities within the fast-paced e-commerce landscape.
For instance, Zara exemplifies this agility by designing, producing, and delivering products within mere weeks, demonstrating the effectiveness of proficient inventory management. Furthermore, industry leaders assert that agility is indispensable for maintaining competitiveness; as Sir Lewis Hamilton articulates, flexibility and adaptability are essential for navigating market dynamics and unforeseen disruptions. Ultimately, not only bolsters operational efficiency but also significantly enhances customer satisfaction, rendering it vital for success in the e-commerce arena.

Conclusion
Supply chain agility emerges as a vital component for distributors striving to excel in a competitive landscape. By enhancing responsiveness and adaptability, businesses can effectively meet customer demands, navigate market fluctuations, and optimize operational processes. This agility not only fosters improved customer satisfaction but also drives cost reductions and operational efficiencies, reinforcing the importance of agile supply chain practices.
Key insights illustrate how supply chain agility, facilitated by advanced solutions like 10X ERP, empowers distributors to make swift adjustments in inventory management, enhance collaboration, and maintain visibility across logistics networks. The ability to leverage real-time data processing and dynamic resource allocation significantly contributes to minimizing risks and improving overall performance. Moreover, the strategic advantages gained in e-commerce underscore the necessity for agile practices in meeting the fast-paced demands of modern consumers.
Ultimately, embracing supply chain agility is not merely a strategic choice; it is essential for long-term success. Distributors are encouraged to invest in agile systems and foster a collaborative culture that prioritizes flexibility and innovation. By doing so, they position themselves not only to survive but to thrive in an ever-evolving market landscape, ultimately enhancing their competitive edge and securing lasting customer loyalty.
Frequently Asked Questions
What is 10X ERP and how does it enhance supply chain agility?
10X ERP is a cloud-based system that facilitates real-time data processing, allowing distributors to make immediate adjustments in response to customer orders and market fluctuations. This enhances supply chain agility by enabling businesses to react swiftly to changes, improving operational efficiency and customer satisfaction.
How does 10X ERP support inventory management?
10X ERP supports inventory management by enabling rapid adjustments through customizable attributes and robust cross-referencing. This ensures stock levels align with customer needs promptly, enhancing supply chain agility and allowing businesses to thrive in dynamic market conditions.
What impact does supply chain agility have on customer satisfaction?
Supply chain agility allows businesses to respond quickly to customer demands, ensuring timely deliveries and maintaining high service standards. This responsiveness significantly enhances customer satisfaction and fosters customer loyalty.
How does effective warehouse visibility contribute to supply chain agility?
Effective warehouse visibility, as offered by 10X ERP’s cloud-based solutions, enables businesses to monitor inventory in real-time. This capability supports proactive decision-making, minimizes delays, and enhances responsiveness to customer needs, ultimately improving customer satisfaction.
In what ways does supply chain agility lead to cost reduction?
Supply chain agility minimizes waste and optimizes resource allocation by allowing distributors to adjust inventory levels based on real-time demand. This reduces excess stock and associated holding costs, leading to a more cost-effective operation.
How does 10X ERP improve forecasting accuracy and collaboration with suppliers?
10X ERP’s real-time data processing capabilities enhance forecasting accuracy and improve collaboration with suppliers, which helps drive down procurement costs and streamline logistics operations.
Why is it important for logistics networks to be agile?
Agile logistics networks lower operational costs and enable distributors to respond swiftly to market shifts, ensuring long-term viability and profitability. They are also essential for mitigating risks associated with logistical disruptions, which occur approximately every 3.7 years.
