Overview
This article identifies the top ten essential accounting automation software solutions tailored specifically for distributors. It showcases how these software options—such as 10X ERP, QuickBooks Online, and Xero—enhance operational efficiency, improve financial visibility, and streamline processes. Key features include:
- Real-time data processing
- Automated invoicing
- Expense tracking
These features demonstrate the effectiveness of the software in supporting distributors. By leveraging these tools, distributors can make informed decisions and maintain a competitive edge.
Introduction
In an increasingly competitive distribution landscape, the ability to streamline financial processes through automation has emerged as a transformative advantage for suppliers. This article explores ten essential accounting automation software solutions specifically designed for distributors, showcasing how these tools can significantly enhance operational efficiency and informed decision-making. However, with a plethora of options available, how can businesses discern which software will genuinely address their unique needs and foster growth in 2025 and beyond?
10X ERP: Real-Time Data Processing for Enhanced Decision-Making
10X ERP equips suppliers with robust real-time data processing features that facilitate quick, informed decision-making. As a fully cloud-based ERP solution, it ensures users have instant access to financial data, enabling effective trend analysis, cash flow monitoring, and real-time strategy adaptation. This agility is essential for expanding suppliers, allowing them to respond swiftly to market changes and customer demands, thereby maintaining a competitive edge in a rapidly evolving environment.
The impact of real-time financial data access on supplier decision-making is profound. Companies utilizing such capabilities have reported notable enhancements in operational efficiency and responsiveness. For example, organizations that adopted real-time data solutions experienced a 15% increase in compliance and a 20% improvement in fuel economy through dynamic route optimization. Additionally, the ability to make informed decisions based on the latest information is becoming standard in today’s business landscape, underscoring the necessity for suppliers to implement advanced ERP systems like 10X ERP.
Integrating real-time data into ERP systems yields numerous benefits, such as improved cash flow management, reduced inventory holding costs, and heightened customer satisfaction. With features like flexible user permissions, built-in reporting, seamless API integrations, and a , 10X ERP enables continuous monitoring and immediate responses to disruptions, transforming logistics operations and ensuring timely deliveries. Moreover, the rapid onboarding process allows suppliers to quickly adapt to the system, optimizing their operational efficiency from the outset. Ultimately, 10X ERP equips suppliers with the essential tools to excel in a competitive market, establishing it as an indispensable asset for modern enterprises.

QuickBooks Online: Comprehensive Financial Management and Reporting
QuickBooks Online stands out in the management software sector, poised to capture a substantial market share by 2025. It offers a comprehensive suite of tools designed specifically for suppliers, including:
Its intuitive interface simplifies financial management, allowing suppliers to use accounting automation software for maintaining accurate bookkeeping and generating timely fiscal reports. Importantly, QuickBooks Online integrates seamlessly with various applications, boosting its functionality and solidifying its status as a preferred choice among businesses.
Economic specialists consistently highlight the benefits of QuickBooks Online for suppliers, noting its ability to streamline operations and enhance financial visibility. Features of accounting automation software, such as:
- Automated invoicing
- Expense categorization
- Batch invoicing tool
not only save time but also minimize errors, allowing businesses to concentrate on growth. The introduction of Bill Pay Basic further improves efficiency by utilizing accounting automation software to automate manual bill entry and provide .
Success stories abound, with numerous companies reporting significant enhancements in their reporting processes after implementing QuickBooks Online. For instance, a supplier experienced a 30% reduction in time spent on financial reporting, thanks to the accounting automation software’s automated features and real-time data access. Additionally, the Profit and Loss Report and Balance Sheet Report serve as essential tools, helping suppliers maintain accurate accounting records through accounting automation software and make informed decisions.
In summary, QuickBooks Online not only meets the immediate needs of suppliers but also equips them for future success in an increasingly competitive landscape. As it continues to evolve with new features like the diagnostic dashboard and mobile check deposit, QuickBooks Online serves as an indispensable accounting automation software for suppliers aiming to enhance their resource management.

Xero: Streamlined Invoicing and Expense Tracking
Xero stands out by offering that empower businesses to manage their cash flow effectively. With customizable invoice templates and automated reminders, businesses can secure timely payments from clients. Additionally, Xero’s expense tracking capabilities allow users to capture receipts and categorize expenses effortlessly, providing a comprehensive view of their financial health. In 2025, Xero rolled out updates that further enhance these functionalities, including the innovative Tap to Pay feature, enabling clients to accept payments from anywhere, thereby significantly boosting cash flow.
Users consistently commend Xero for its intuitive interface, which simplifies expense management and facilitates accurate record-keeping. This efficiency not only reduces administrative burdens but also allows suppliers to monitor and manage their financial activities in real-time. Moreover, Xero adheres to international standards such as GDPR and ISO/IEC 27001 for data security, ensuring user data remains protected.
With pricing starting at just $2 per month for the first three months and then $20 per month, potential users have the opportunity to explore Xero’s offerings through a 30-day free trial, making it an appealing choice for businesses. Distributors leveraging accounting automation software, such as Xero, have reported significant enhancements in cash flow, attributed to the software’s ability to automate invoicing and deliver clear insights into spending patterns. By harnessing these features, businesses can make informed financial decisions that drive growth and operational efficiency.

Zoho Books: Customizable Features for Diverse Business Needs
10X ERP distinguishes itself with sophisticated inventory management solutions specifically designed to meet the diverse needs of suppliers. Users gain from simplified item types, , powerful cross-referencing, and lot/serial item tracking—significantly enhancing productivity and ensuring precise inventory tracking. Notably, the accounting automation software‘s API-first approach facilitates seamless integration with virtually any other software, making it an ideal choice for businesses aiming to streamline their operations. This flexibility allows suppliers to customize 10X ERP with accounting automation software to meet their specific operational requirements, ensuring that monetary processes align smoothly with their unique business models. Recent updates have enhanced integration options and introduced a clear pricing structure, solidifying its role as an essential resource for modern suppliers. Industry leaders underscore the significance of customizable ERP features, asserting that such adaptability is vital for maintaining a competitive edge in today’s dynamic market landscape.

TaxDome: Integrated Client Management and Document Automation
10X ERP combines robust accounting and inventory management into a single platform, making it an exceptional choice for businesses aiming to streamline their financial processes. This software excels in real-time data processing, empowering users to make informed decisions swiftly. With features such as flexible user permissions, a comprehensive audit trail, and integrated reporting, 10X ERP , enabling suppliers to focus on delivering outstanding service.
Moreover, the software offers customizable attributes and lot/serial item tracking, ensuring thorough inventory management. The rapid onboarding process and transparent pricing structure facilitate a smooth transition to a new ERP system, simplifying the experience for operations managers. By choosing 10X ERP, businesses can enhance efficiency and drive operational excellence.

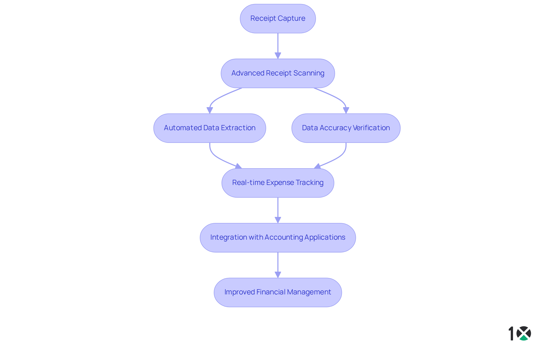
Dext: Efficient Expense Management and Receipt Processing
Dext revolutionizes expense management and receipt processing for suppliers by enabling effortless capture and categorization of expenses. Its advanced receipt scanning and automated data extraction features significantly reduce manual entry errors, allowing teams to concentrate on more strategic tasks. With the ability to process over 173 million receipts and invoices with , Dext ensures data is not only correct but also readily accessible for analysis.
The seamless integration with popular accounting applications guarantees that all financial data is synchronized, providing suppliers with a comprehensive view of their expenses. This integration enhances financial accuracy, enabling users to track and manage expenses in real-time, thereby minimizing discrepancies and improving compliance. For example, Dext’s recent functionality that extracts VAT numbers from invoices and verifies them against HMRC records effectively flags invalid entries, further ensuring accuracy and adherence to tax regulations.
Furthermore, the impact of receipt scanning on expense accuracy cannot be overstated. By automating the data entry process, suppliers can expect a significant reduction in administrative burdens, allowing for more effective resource allocation. As one economic expert observed, receipt processing automation streamlines operations and clarifies reporting. Dext’s commitment to reducing errors and improving financial management positions it as an essential accounting automation software for suppliers looking to optimize their financial processes.

Expensify: Simplified Expense Reporting and Approval Workflows
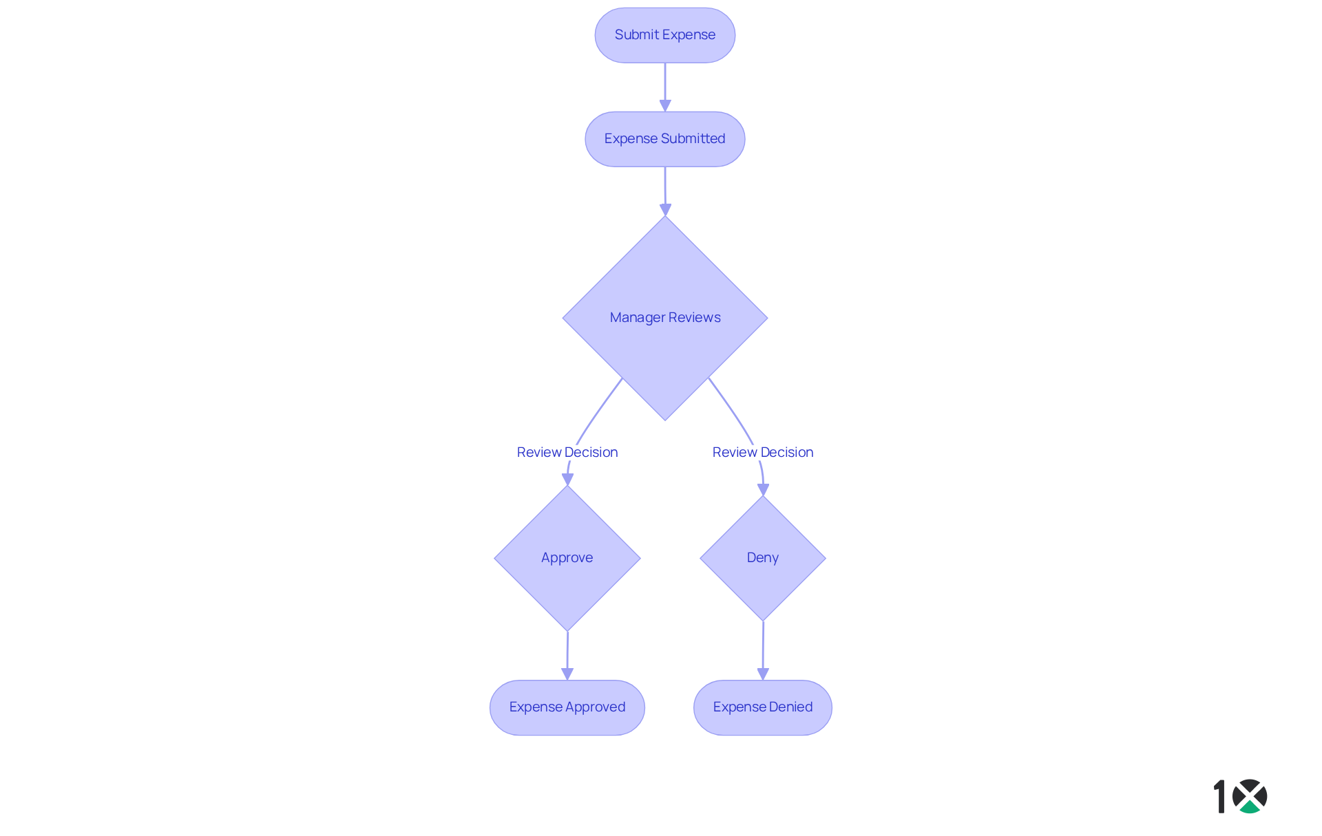
10X ERP offers a clear and effective solution for expense reporting and approval processes, ideal for businesses managing numerous transactions. Our API-first approach allows users to seamlessly integrate their existing software, fostering a cohesive management experience. Users can through mobile devices, while managers can approve or deny requests with just a few clicks. This streamlined process not only saves time but also ensures precise expense tracking, empowering businesses to maintain control over their budgets. Our transparent pricing structure adds significant value, and the intuitive user experience, combined with rapid onboarding, enables your team to adapt swiftly to the system, maximizing efficiency from day one.

Gusto: Automated Payroll Processing and Compliance Management
Gusto stands out as a leader in automated payroll processing and compliance management, making it the go-to choice for businesses eager to enhance their payroll operations. By efficiently handling tax calculations, direct deposits, and compliance reporting, Gusto ensures that organizations adhere to labor laws without hassle. This automation not only alleviates administrative burdens but also significantly boosts through timely and accurate payments.
Consider the implications of streamlined payroll:
- Fewer errors
- Reduced workload
- A more engaged workforce
With Gusto, businesses can focus on growth while resting assured that their payroll processes are in expert hands. Take action today to transform your payroll experience with Gusto’s robust platform.
FreshBooks: Invoicing and Time Tracking for Service Efficiency
10X ERP stands out as a comprehensive cloud-based ERP solution tailored for suppliers, featuring robust accounting automation software that streamlines financial processes. With , users gain access to up-to-date economic information, empowering them to make informed decisions. The intuitive interface allows operations managers to navigate the system with ease, while seamless integrations with other tools boost overall efficiency. Additionally, 10X ERP’s integrated reporting capabilities enable suppliers to evaluate their economic performance and manage inventory effectively.
The flexible user permissions and roles, coupled with a complete audit trail, significantly enhance security and accountability. This holistic approach not only improves cash flow management but also facilitates timely financial reporting, making accounting automation software an ideal choice for businesses seeking to optimize their accounting processes. For operations managers, leveraging these features can markedly elevate operational efficiency and enhance decision-making.

HighRadius: Accounts Receivable Automation for Improved Cash Flow
10X ERP excels in accounts receivable automation, equipping suppliers with essential tools to enhance their cash flow management. This platform significantly reduces the time spent on manual processes by using accounting automation software for invoicing, payment reminders, and collections. Such efficiency not only streamlines accounts receivable operations but also ensures businesses maintain a healthy cash flow.
With and robust accounting features, 10X ERP empowers stakeholders to make informed decisions swiftly. Companies leveraging 10X ERP have reported notable improvements in cash posting rates, with some achieving over 90% straight-through processing. For instance, Starbucks has attained a 77% zero-touch, straight-through cash posting rate, exemplifying the effectiveness of automation in managing cash flow.
This capability enables suppliers to allocate resources more effectively, invest in growth opportunities, and meet operational demands without the burden of cash flow constraints. Financial experts underscore that effective cash flow management is crucial for sustainability; Peter Drucker famously stated that cash flow is more important than profit for new enterprises.
Insights suggest that companies focusing on automation can navigate economic challenges more effectively and enhance overall profitability. In this context, 10X ERP stands out as a vital partner for distributors aiming to optimize their financial operations with accounting automation software and secure a competitive edge.

Conclusion
The landscape of accounting automation software for distributors is rapidly evolving, with solutions like 10X ERP, QuickBooks Online, Xero, and others leading the charge in enhancing operational efficiency. By integrating advanced features such as real-time data processing, automated invoicing, and streamlined expense management, these tools empower businesses to make informed decisions and respond swiftly to market demands. Emphasizing the importance of these systems not only highlights their role in improving financial oversight but also underscores their necessity in maintaining a competitive edge in a dynamic industry.
Throughout the article, key insights reveal how accounting automation software can significantly enhance various aspects of business operations. From 10X ERP’s robust real-time data capabilities to QuickBooks Online’s comprehensive financial management tools, each software solution offers unique benefits tailored to the needs of distributors. Xero’s intuitive expense tracking, Zoho Books’ customizable features, and Gusto’s automated payroll processing further illustrate the diverse functionalities available to streamline processes and improve accuracy. The ability to automate routine tasks allows businesses to focus on growth and strategic initiatives, ultimately leading to better financial health.
In reflection, the integration of accounting automation software is not merely a trend but a critical step for distributors aiming to thrive in an increasingly competitive marketplace. By harnessing these advanced tools, businesses can optimize their financial operations, enhance decision-making capabilities, and secure their position for future success. Embracing these technologies is essential for any distributor looking to navigate the complexities of modern finance and drive operational excellence.
Frequently Asked Questions
What is 10X ERP and what are its main features?
10X ERP is a fully cloud-based ERP solution that provides suppliers with robust real-time data processing features. It enables instant access to financial data for effective trend analysis, cash flow monitoring, and real-time strategy adaptation.
How does 10X ERP enhance decision-making for suppliers?
10X ERP enhances decision-making by providing suppliers with real-time financial data access, which improves operational efficiency and responsiveness. Companies using this system have reported a 15% increase in compliance and a 20% improvement in fuel economy through dynamic route optimization.
What benefits does integrating real-time data into ERP systems provide?
Integrating real-time data into ERP systems leads to improved cash flow management, reduced inventory holding costs, and heightened customer satisfaction. It also allows for continuous monitoring and immediate responses to disruptions in logistics operations.
What features does QuickBooks Online offer for suppliers?
QuickBooks Online offers invoicing, expense tracking, and advanced reporting capabilities. It is designed to simplify financial management and integrates seamlessly with various applications.
How does QuickBooks Online improve financial management for suppliers?
QuickBooks Online streamlines operations and enhances financial visibility through features like automated invoicing, expense categorization, and a batch invoicing tool, which save time and minimize errors.
What success have companies experienced after implementing QuickBooks Online?
Companies have reported significant improvements in their reporting processes, including a 30% reduction in time spent on financial reporting due to the automated features and real-time data access provided by QuickBooks Online.
What distinguishes Xero from other financial management software?
Xero is distinguished by its streamlined invoicing and expense tracking features, customizable invoice templates, and automated reminders, which help businesses manage their cash flow effectively.
What new features were introduced in Xero in 2025?
In 2025, Xero introduced updates that enhanced its functionalities, including the Tap to Pay feature, which allows clients to accept payments from anywhere, significantly boosting cash flow.
How does Xero ensure data security?
Xero adheres to international standards such as GDPR and ISO/IEC 27001 for data security, ensuring that user data remains protected.
What is the pricing structure for Xero?
Xero offers pricing starting at $2 per month for the first three months, then $20 per month. It also provides a 30-day free trial for potential users to explore its offerings.
