Introduction
The landscape of financial management is experiencing a significant shift, especially for distributors who are increasingly embracing automation to streamline their accounting processes. This guide explores the nuances of accounting automation, illustrating how distributors can leverage tools like 10X ERP to improve accuracy, cut processing times, and ultimately allocate resources toward strategic initiatives.
As the advantages of automation become more apparent, critical questions emerge:
- What essential features should distributors prioritize?
- How can they effectively navigate the potential challenges of implementation?
By addressing these inquiries, we aim to equip you with the insights needed to make informed decisions in this evolving landscape.
Define Accounting Automation for Distributors
Technology and software are revolutionizing financial processes by minimizing the need for manual intervention. For distributors, this translates to automation in accounting by automating essential tasks such as invoicing, expense tracking, and financial reporting. By adopting automation in accounting with 10X ERP, distributors can significantly enhance accuracy, reduce processing time, and free up valuable resources for strategic decision-making.
With robust financial functionalities, 10X ERP ensures real-time data processing and adaptable user permissions, providing stakeholders with immediate access to critical information. Imagine having the insights you need right when you need them. Furthermore, the seamless integration with existing ERP systems facilitates real-time data updates, leading to improved financial oversight.
The user onboarding process is streamlined, making it incredibly easy to add new users-simply grant access and assign roles. This simplicity ensures that your team can quickly adapt to the system without unnecessary delays. With tailored support from 10X ERP, you can rest assured that your financial process needs are met, allowing you to focus on delivering exceptional value to your clients.

Identify Key Features of Accounting Automation
When considering accounting automation, distributors must prioritize several key features that can significantly enhance their operations:
- Automated Invoicing: Streamlining the billing process, this feature automatically generates invoices based on sales data. By doing so, it significantly reduces manual errors and processing time, allowing for a more efficient workflow.
- Expense Management: Effective tools for expense management enable easy tracking and categorization of expenses. This reduces the need for manual entry and enhances accuracy, ensuring that financial records are reliable.
- Real-Time Reporting: Access to up-to-date financial insights empowers distributors to make informed decisions swiftly. With 10X ERP’s real-time data processing, distributors can react immediately to financial changes, minimizing errors and strengthening compliance.
- Integration Capabilities: Seamless compatibility with existing ERP systems ensures smooth data flow, enhancing operational efficiency and reducing the risk of data silos. 10X ERP’s cloud-based architecture supports this integration, making it easier for distributors to connect various tools and systems.
- User-Friendly Interface: A simplified navigation experience reduces the learning curve for staff, promoting quicker adoption and effective use of the software. 10X ERP is designed with an intuitive interface that enhances user experience and accelerates onboarding.
- Customizable Workflows: Tailored workflows adjust to the unique processes of each distributor, optimizing efficiency and ensuring that the software aligns with specific operational requirements. 10X ERP allows for customizable attributes and workflows to meet diverse business needs.
- Compliance Tracking: Automated compliance tracking helps maintain adherence to financial regulations and standards, reducing the risk of penalties and enhancing overall governance.
The global financial technology market is projected to grow at a 14.2% CAGR, reaching $20.7 billion by 2032. This growth underscores the increasing importance of these features in the current market landscape. However, distributors should also be aware of potential challenges in implementing automation in accounting processes, such as change management and the need for staff training, to ensure a smooth transition.

Implement Accounting Automation in Your Business
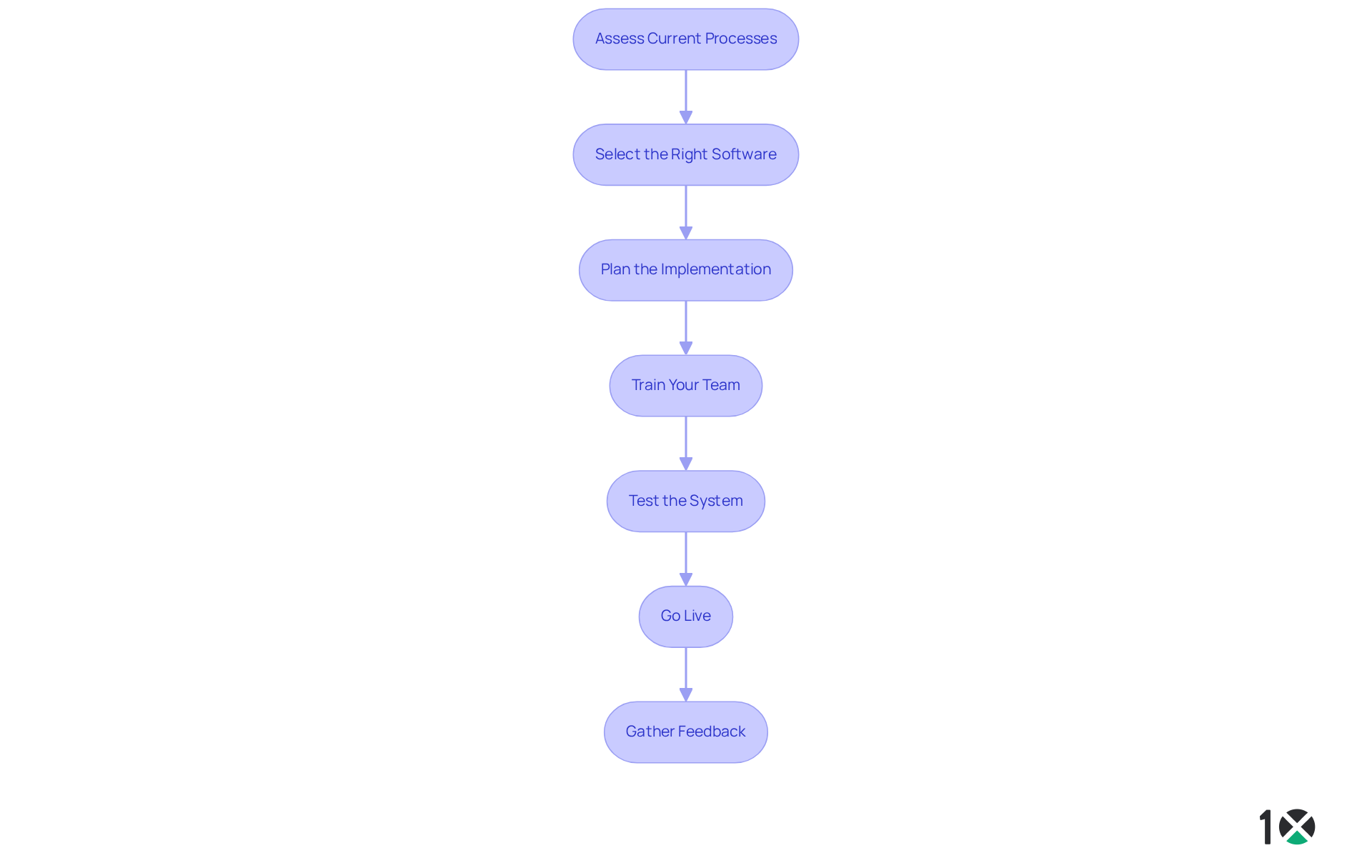
To implement accounting automation effectively, follow these steps:
-
Assess Current Processes: Start by examining your current financial workflows to pinpoint areas ripe for mechanization. This evaluation is crucial; in fact, 88% of organizations cite business process enhancement as their primary motivation for adopting automation in accounting.
-
Select the Right Software: Research and choose an accounting streamlining solution tailored to your specific needs. Ensure it integrates seamlessly with your ERP system, as 94% of business professionals prefer unified systems for their financial operations.
-
Plan the Implementation: Develop a comprehensive plan that outlines timelines, responsibilities, and key milestones. A well-structured implementation plan can significantly reduce the average time taken for automation in accounting, which is a common concern for distributors.
-
Train Your Team: Provide thorough training for your staff to ensure they are comfortable and proficient with the new system. A well-trained team can boost overall productivity, allowing finance teams to focus on higher-level tasks like analysis and strategic decision-making.
-
Test the System: Before going live, conduct extensive testing to identify and resolve any potential issues. This step is vital to ensure a smooth transition and minimize disruptions.
-
Go Live: Launch the automated financial system and monitor its performance closely. The implementation of automation in accounting can lead to a 90% reduction in reporting errors, making it essential to track its effectiveness from the outset.
-
Gather Feedback: Collect input from users to make necessary adjustments and improvements. Ongoing feedback is essential for enhancing the system and ensuring it aligns with the evolving requirements of your organization.

Consider Key Factors for Successful Implementation
To ensure successful implementation of accounting automation, consider these essential factors:
-
Change Management: Prepare your team for the transition by clearly communicating the benefits and providing ongoing support. This fosters understanding and buy-in, which are crucial for overcoming resistance to change.
-
Data Integrity: Before migrating to the new system, ensure that existing data is accurate and clean. Prioritizing data integrity is vital, as poor data quality can lead to significant challenges post-implementation.
-
Scalability: Choose a solution like 10X ERP that can grow with your business. Its extensive cloud-based capabilities, limitless data capacity, and rapid performance allow for seamless adaptation to future requirements.
-
Vendor Support: Opt for a vendor that offers robust support and resources. 10X ERP, for instance, provides unparalleled customer service and a personal experience throughout the ERP journey. Strong vendor partnerships facilitate smoother transitions and ongoing optimization of automation in accounting processes.
Continuous improvement means regularly reviewing and optimizing automation in accounting processes to enhance efficiency and adapt to changing business needs. Leveraging 10X ERP’s commitment to continuous product improvements ensures your organization remains competitive.

Conclusion
Embracing automation in accounting is a pivotal move for distributors, allowing them to streamline financial processes and boost operational efficiency. By leveraging advanced tools like 10X ERP, organizations can significantly reduce manual errors and gain real-time insights that empower strategic decision-making. This shift towards automation presents a substantial opportunity to optimize workflows and allocate resources more effectively.
Key features such as automated invoicing, expense management, and real-time reporting are essential components for successful accounting automation. The steps for implementation – ranging from assessing current processes to gathering user feedback – provide a clear roadmap for distributors navigating this transition. By focusing on change management, data integrity, and vendor support, businesses can ensure a smoother adoption of these innovative solutions.
The significance of accounting automation is immense. As the financial technology landscape evolves, distributors must adapt to remain competitive. Taking action now prepares organizations for future growth and enhances their ability to deliver exceptional value to clients. Embracing advancements in accounting practices is not merely a trend; it is a strategic imperative for sustainable success.
Frequently Asked Questions
What is accounting automation for distributors?
Accounting automation for distributors involves using technology and software to minimize manual intervention in financial processes, automating tasks like invoicing, expense tracking, and financial reporting.
How does 10X ERP enhance accounting automation for distributors?
10X ERP enhances accounting automation by improving accuracy, reducing processing time, and freeing up resources for strategic decision-making, while providing real-time data processing and adaptable user permissions.
What are the benefits of using 10X ERP for financial processes?
The benefits of using 10X ERP include immediate access to critical information, seamless integration with existing ERP systems for real-time data updates, and improved financial oversight.
How easy is it to onboard new users to the 10X ERP system?
The user onboarding process for 10X ERP is streamlined, allowing for easy addition of new users by simply granting access and assigning roles, ensuring a quick adaptation without unnecessary delays.
What kind of support does 10X ERP provide for financial processes?
10X ERP offers tailored support to meet financial process needs, enabling distributors to focus on delivering exceptional value to their clients.
